跳到主要內容區
國立東華大學 體育中心
National Dong Hwa University Physical Education Center
本功能需使用支援JavaScript之瀏覽器才能正常操作
首頁
研習消息
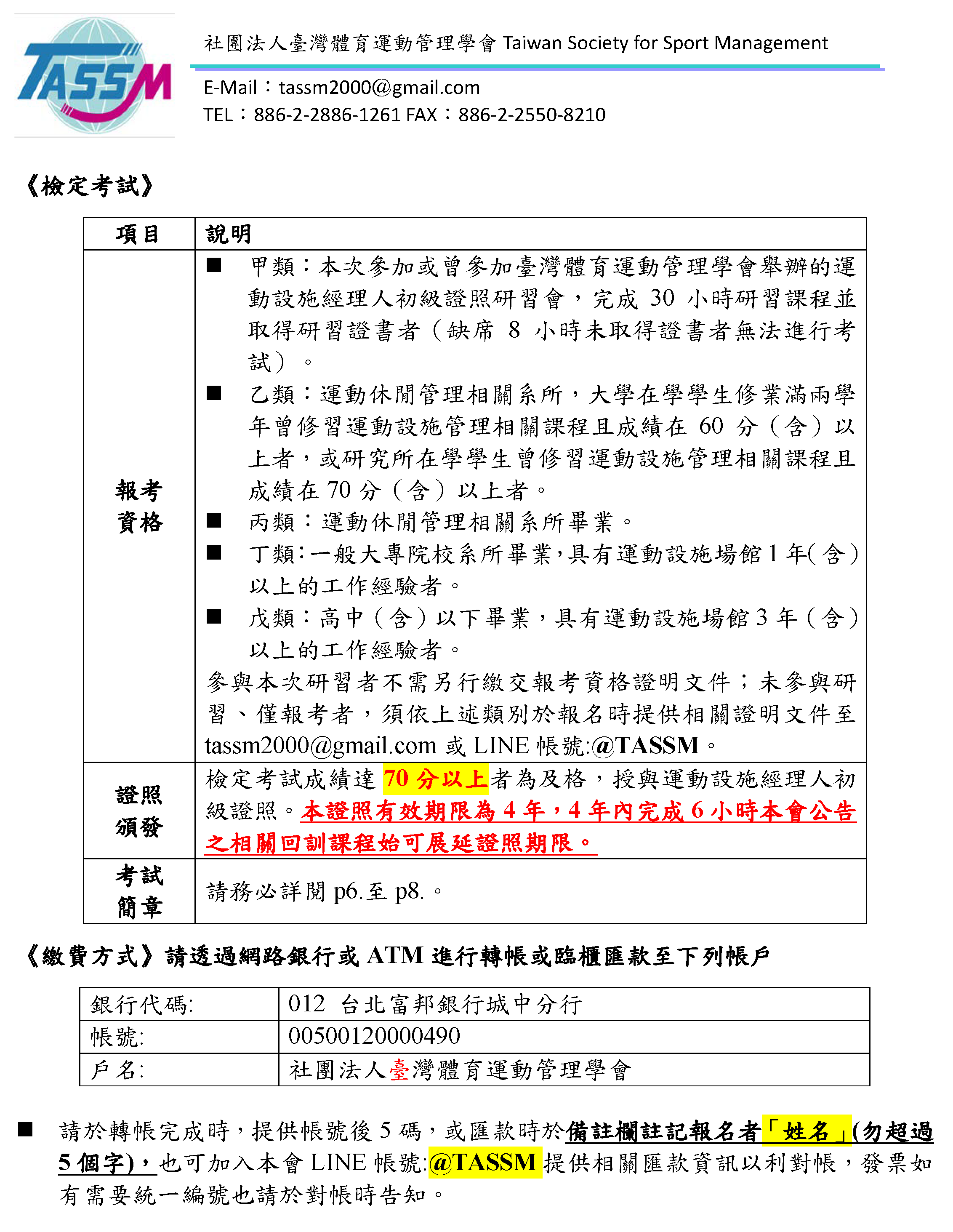
2026年4月運動設施經理人(初級)證照研習會暨檢定考試
2026年4月運動設施經理人.pdf
瀏覽數:
友善列印
分享
Close (Esc)
Share
Toggle fullscreen
Zoom in/out
Previous (arrow left)
Next (arrow right)