跳到主要內容區
國立東華大學 體育中心
National Dong Hwa University Physical Education Center
本功能需使用支援JavaScript之瀏覽器才能正常操作
首頁
最新消息
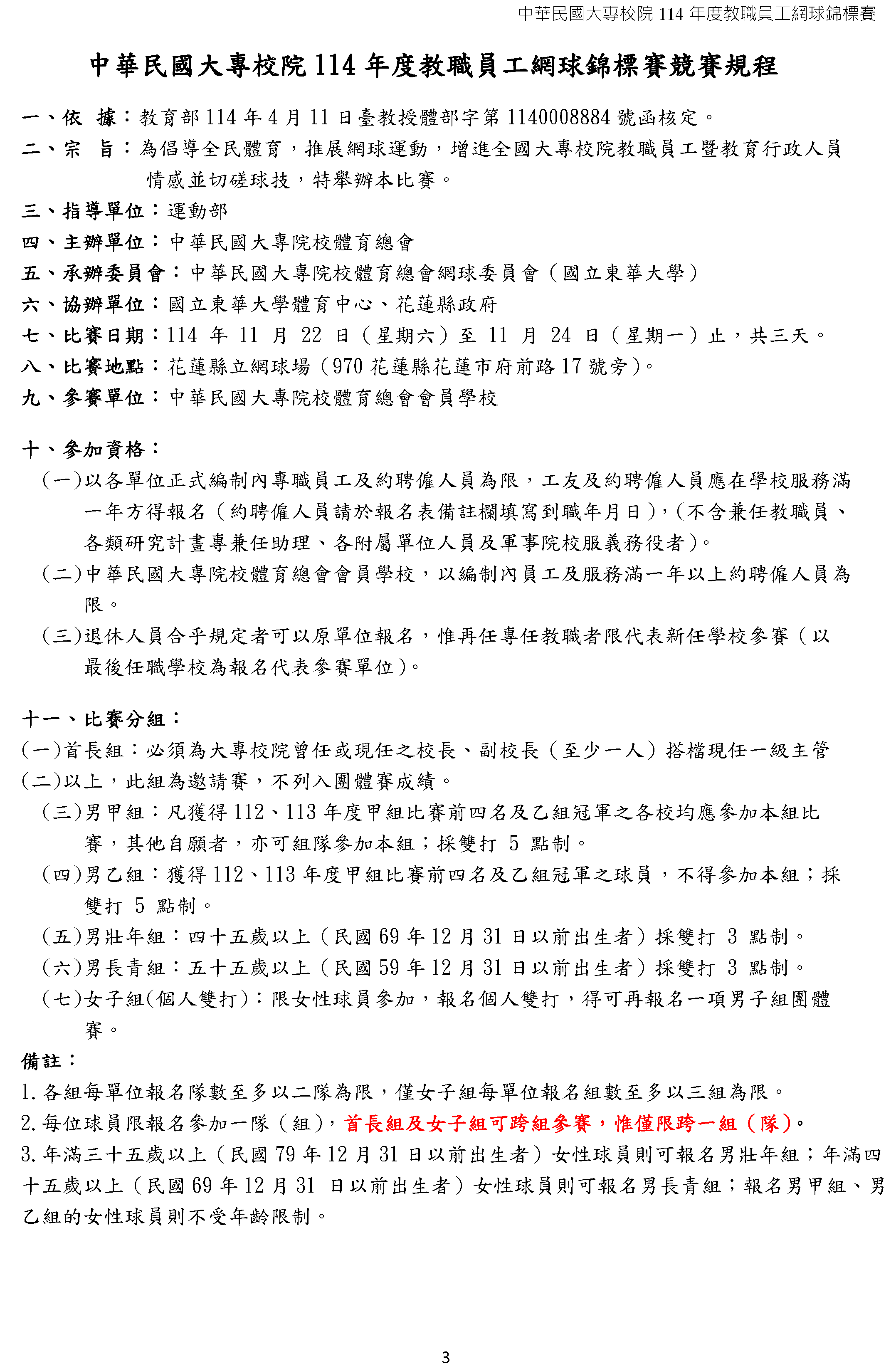
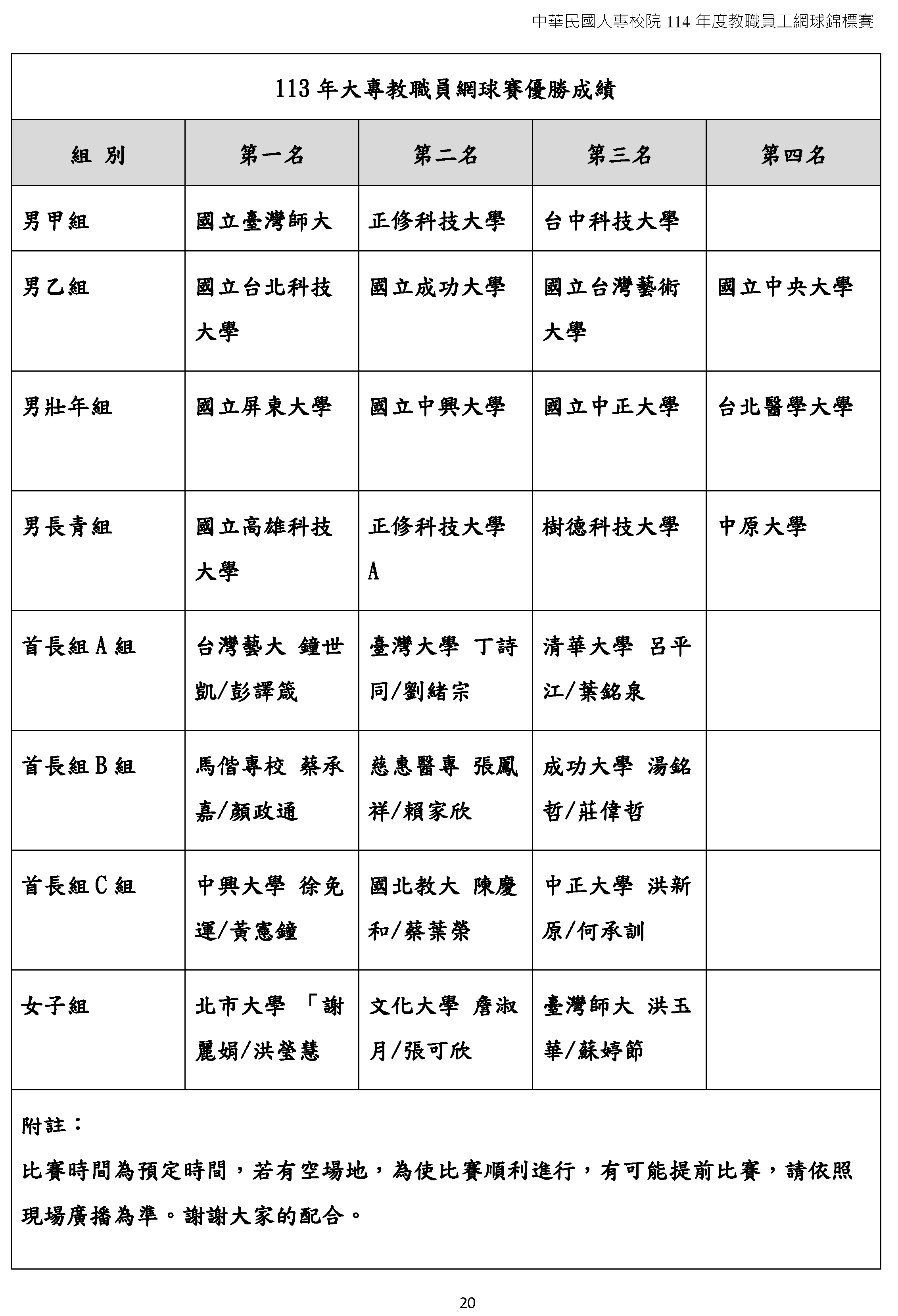
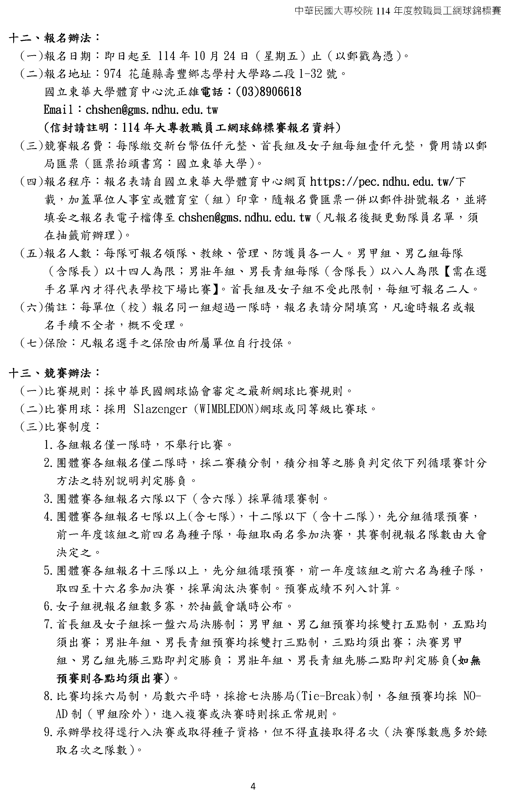
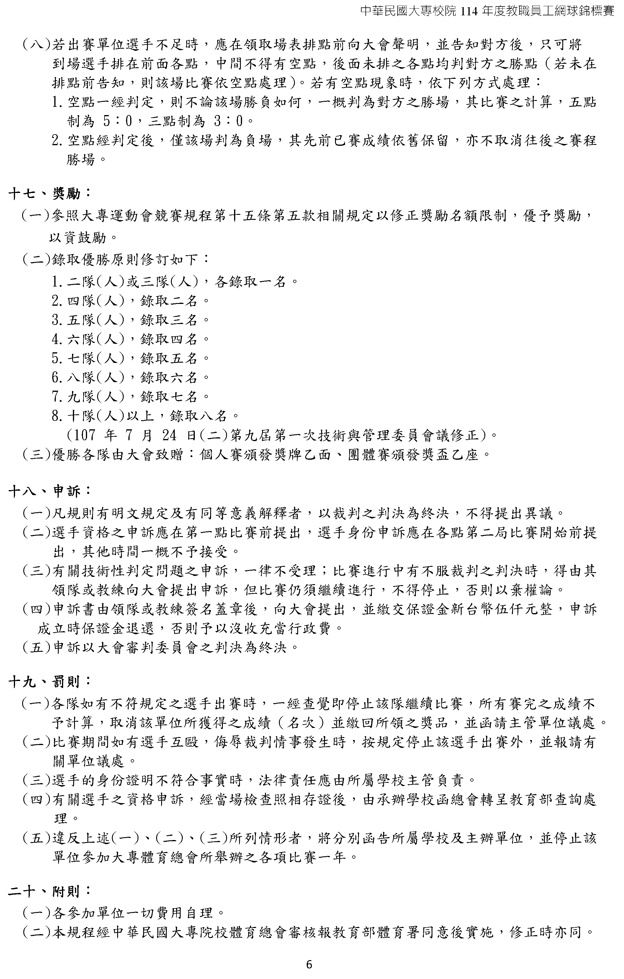
中華民國大專院校114年度教職員工網球錦標賽秩序冊
中華民國大專校院114年度教職員工網球錦標賽秩序冊.pdf
瀏覽數:
友善列印
分享
Close (Esc)
Share
Toggle fullscreen
Zoom in/out
Previous (arrow left)
Next (arrow right)